Abstract
Background: Paroxysmal nocturnal hemoglobinuria (PNH) is a rare clonogenic disease of hematopoietic stem cells. Some gene mutations maybe contribute to the proliferation of PNH clone except PIG-A gene.
Methods: PNH clone (CD59- cells) from PNH patients were sorted and sequenced by whole exome sequencing (WES) in 13 PNH patients. Then we focus on the highly expressed and the first class mutation gene RBPJ. Then the expression of RBPJ in 30 PNH patients were detected by qRT-PCR, and analyzed the correlation with clinical index. Finally, we knock-down RBPJ gene in PNH clone in 5 patients in vitro, and observe the cell proliferation, apoptosis and cell cycle to verify its function.
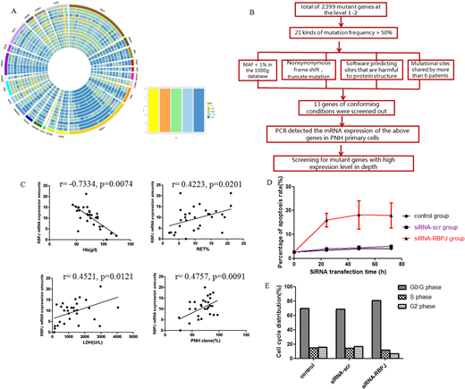
Results: 61.54% (8/13) detected PIGA gene mutation, and also revealed second somatic genes mutation other than PIGA. Among them, there are 49 genes with mutation grade 1, including ZNF717, SUZ12, RBPJ, MUC4, CUX1, MLL2, MAGEC1, RB1, MUC4 and TET2 and so on. We set the following screening conditions: (1) MAF (the mutation rate of the genome of the thousands of people) in the 1000g database was less than 1%; (2) the mutation was a non synonymous mutation, a code shift and a truncated mutation; (3) the software was used to predict the mutational loci that were harmful to the protein structure; (4) the common mutation sites in more than 6 patients point (Figure A, B). Finally, a highly expressed and first mutation level gene Recombination signal binding protein for immunoglobulin kappa J region (RBPJ) was screened out. The results of PNH primary cells (CD59- cells) showed that the level of RBPJ expression was significantly higher than that of the CD59+ cell and normal controls. And the expression level of RBPJ is associated with hemolytic index in PNH patients: the expression of RBPJ mRNA was negatively correlated with Hb level, positive correlation with the percentage of Ret%, positive correlation with LDH level, and significant positive correlation with PNH clones (Figure C). siRNA-RBPJ efficiently inhibited RBPJ expression in PNH primary cells, and the apoptosis rate was gradually increasd with the transfection times, 72 hours after transfection of siRNA-RBPJ, the apoptosis rates of the cells in control group, siRNA-scr group and siRNA-RBPJ group were (4.271±0.3881)%, (5.000±0.5237)% and (25.71±3.9490)% (p=0.0008 vs 0.0007vs 0.1059) (Figure D). 72 hours after transfection of siRNA RBPJ, the G0/G1 phase cells of control group, siRNA-scr group and siRNA-RBPJ group were (66.95±6.429)%, (66.67±4.899)% and (81.66±4.041)% respectively(p=0.0285 vs 0.0150 vs 0.9550). The S phase cells were (16.45±2.082)%, (16.92±1.528)% and (6.707±1.528)% respectively(p=0.0028 vs 0.0112 vs 0.7652). G2 phase cells were respectively (16.60±8.185)%, (16.40±6.205)% and (11.64±2.517)% (Figure E). That is, the proportion of cells in G0/G1 phase increased, S phase cells decreased, the cells were blocked in G0/G1 phase, the cell proliferation ability decreased.
Conclusion: High expressed RBPJ was associated with hemolysis index in PNH, and inhibiting it can induced the apoptosis of PNH primary cells in vitro, indicating RBPJ may be involved in the proliferation of PNH clones.
No relevant conflicts of interest to declare.
Author notes
Asterisk with author names denotes non-ASH members.
